이번 글부터 SRAM을 설계한 것을 작성할 예정입니다.
SRAM은 Full custom design으로 진행하였습니다.
Schematic 파트 먼저 시작하겠습니다.
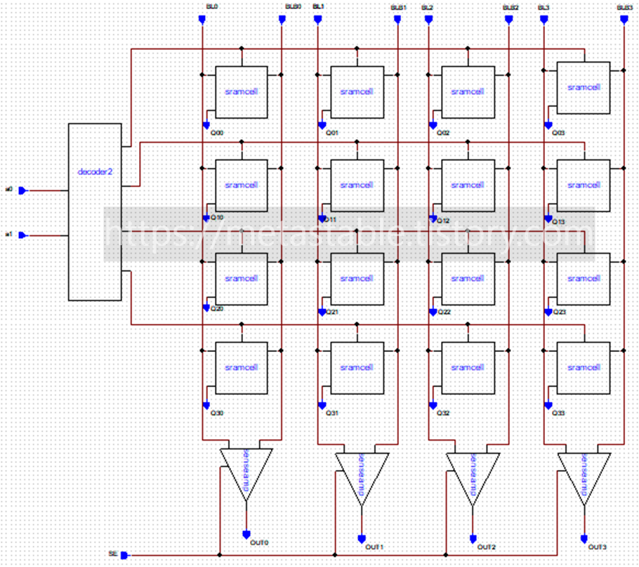
먼저 6T SRAM Cell을 설계하였습니다.

6T SRAM은 4개의 NMOS와 2개의 PMOS로 구성되어 있습니다.

SRAM의 Word line을 선택하기 위해 Decoder도 달아주었습니다.

마지막으로 BL과 BLB의 미세한 전압차이를 증폭시키기 위해 Sense Amplifier를 달아주었습니다.
SRAM Cell 16개를 이어 붙이면 다음과 같은 Schematic이 나옵니다.

BL과 BLB를 타고 내려오면 Sense Amplifier에 의해 전압차이가 증폭되어
0을 썼는지 1을 썼는지 알 수 있게 됩니다.
'Digital Design > 컴퓨터구조' 카테고리의 다른 글
| [컴퓨터구조] 16bit CPU 설계 (Design with Verilog) (2) | 2023.01.12 |
|---|---|
| [컴퓨터구조] CPU 작동 원리 (0) | 2023.01.09 |
| [메모리] SRAM에 데이터 쓰고 읽기 (Design with Verilog) (0) | 2023.01.08 |
| [메모리] SRAM Full Custom Design (Layout) (0) | 2023.01.08 |
| [메모리] Memory 종류 (0) | 2023.01.08 |
댓글